太阳成集团tyc122ccvip
学术科研
研究进展
当前位置: 首页 >> 学术科研 >> 科研成果 >> 研究进展 >> 正文

刘毅教授课题组Angew:钛氧团簇辅助制备富含骨架缺陷的全能型Ti-MOF气体分离膜(Hot Paper)



时间:2022-06-29 来源:太阳成集团tyc122ccvip 点击:[]

尽管Ti-MOF膜在高效气体分离应用方面潜力巨大,但有关Ti-MOF膜制备的相关研究仍然很少,主要原因是钛金属源种类受限和膜材料结构和分离性能间的构效关系仍不甚明确。

基于此,太阳成集团tyc122ccvip刘毅教授课题组首次以Ti82-O)8(OOCC6H5)16团簇作为钛金属源,通过单模微波加热,在温和反应条件下经三次生长制备了富含骨架配位缺陷的优先c-轴取向MIL-125膜,其展现出优异的CO2/N2、H2/N2和H2/CH4分离性能。上述研究工作入选为Angew. Chem. Int. Ed.期刊Hot Paper。

图1.以Ti8Ph簇为钛源,结合单模微波辅助加热和三次生长制备富配位缺陷MIL-125膜示意图

要点1. 以Ti82-O)8(OOCC6H5)16团簇作为MIL-125膜钛金属源,不仅降低了反应温度,还同时增加了骨架内配位缺失数目,提升了CO2/N2吸附选择性。

要点2. 单模微波加热与三次生长相结合,促进MIL-125膜沿c-轴方向优先外延生长,同时有效降低了膜内晶间隙缺陷数目,使MIL-125膜更加连续致密。

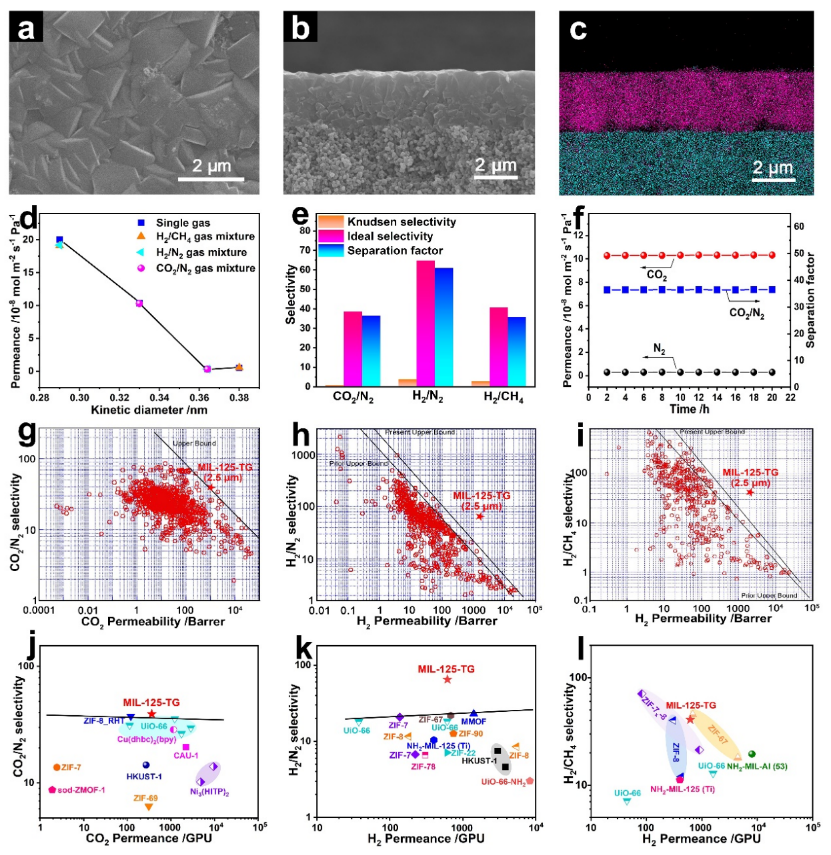
图2. (a-c) MIL-125-TG形貌表征;(d-e) MIL-125-TG气体分离性能;(g-i) MIL-125-TG气体分离性能与2008的Robeson上限;(j) MIL-125-TG与原始MOF膜在相同条件下CO2/N2分离性能比较。(k-l) MIL-125-TG与原始3D MOF膜在相同条件下H2/N2和H2/CH4分离性能比较。

要点3.具有较高骨架内配位缺失数目的MIL-125膜表现出优异和多样化的气体分离性能。最优条件下制备的MIL-125膜其CO2/N2理想选择性高达38.7,超过了目前相同测试条件下所有多晶MOF膜材料。此外,其H2/N2和H2/CH4理想选择性分别达到64.9和40.7,均超越了相应的Robeson气体分离膜性能上限,在今后实际的气体分离应用中前景广阔。

本工作中提出的利用metal-oxo簇合物作为金属源的新理念,预期将对其它类型的高性能MOF膜制备有一定借鉴意义。

论文信息:

Chen Wang, Yanwei Sun, Libo Li, Rajamani Krishna, Taotao Ji, Sixing Chen, Jiahui Yan, Yi Liu.*Titanium-Oxo Cluster Assisted Fabrication of a Defect-Rich Ti-MOF Membrane Showing Versatile Gas-Separation Performance (Hot Paper) Angewandte Chemie International Edition,2022, e20220366.

文章第一作者为太阳成集团tyc122ccvip官网入口博士研究生王晨,通讯作者为太阳成集团tyc122ccvip刘毅教授。

上一条:孙冰冰教授团队:新型疫苗递送系统的构建及免疫作用机制研究 下一条:梁长海教授团队在VOCs催化燃烧研究领域取得新进展

关闭