2022年发布的全球癌症数据表明,肺癌的发病率超过了乳腺癌,成为“全球第一大癌症”。在肺癌患者中,约85%为非小细胞肺癌(NSCLC)。化疗是晚期肺癌的标准治疗方案,但面临预后不佳以及药物耐药的问题。特发性肺纤维化(IPF)是另一种慢性且逐渐恶化的肺部疾病,目前尚无根治方法,仅有两个上市药物(吡非尼酮和尼达尼布)。这两种恶性肺病具有一些相似特征,如增殖速率快和上皮-间质转化等。多项研究数据表明,IPF患者发展为肺癌的风险较大,而NSCLC的化疗和免疫治疗中往往会引发肺损伤和炎症,促进纤维化肺病的发展。由此可见,开发治疗肺癌并肺纤维化的药物具有重要的研究意义。

近日,太阳成集团tyc122ccvip官网入口精细化工国家重点实验室,制药工程系Akkaya院士和王磊副教授基于前期内过氧类单线态氧载体的疾病诊疗研究工作(Angew. Chem. Int. Ed. 2022, 61, e202210249; Angew. Chem. Int. Ed., 2016, 55, 2875; Angew. Chem. Int. Ed., 2016, 55, 3606; Chem. Commun., 2024, 60, 8111; Chem. Commun., 2022, 58, 1902; Chem. Eur. J. 2024, e202401277),开发出新型内过氧类多组分药物递送体系,用于治疗肺癌并肺纤维化,研究成果以“N-Phenyl-2-Pyridone-Derived Endoperoxide Suppressing both Lung Cancer and Idiopathic Pulmonary Fibrosis Progression by Three Pronged Action”为题发表于Angew. Chem. Int. Ed. 2024, e202408473。
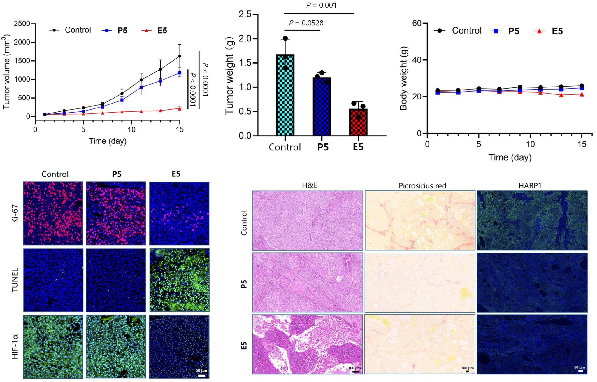
研究团队通过结构筛选、稳定性测试等一系列实验,筛选出能够于水溶液中稳定释放吡非尼酮类似物P5、单线态氧和三线态氧的内过氧小分子E5。该化合物释放药物的半衰期为8小时,且单线态氧和三线态氧的释放比例为1:1。该化合物分子量较小(217),且能够在低温下长期保存。细胞层面的抗肺癌研究表明,E5有效地抑制了肺癌细胞的增殖、迁移和侵袭,同时阻断了TGF-β1诱导的肌成纤维细胞分化。活体实验表明,E5能够有效抑制肿瘤生长,下调HIF-1a蛋白的表达,并且缓解博来霉素诱导的肺纤维化,且具有良好的生物相容性。

机制研究表明单线态氧能够有效杀伤癌细胞,同时释放的P5(上市药物吡非尼酮类似物)能够有效抑制癌细胞的上皮-间质转化并重新修复肿瘤微环境。E5释放的三线态氧在下调HIF-1a方面发挥了重要作用,并缓解了肿瘤缺氧。在肺纤维化治疗的机制研究中,P5和单线态氧都显著调节了EMT相关标志物的表达,包括羟脯氨酸、TGF-β1和a-SMA等。本研究进一步推动了单线态氧在疾病诊疗中的应用,为智能分子设计和新药开发提供了新思路。

文章第一作者为王磊副教授,通讯作者为Akkaya院士、王磊副教授和潘悦副教授。该项目得到了国家自然科学基金、辽宁省“兴辽英才计划”项目和中央高校基本科研业务费的支持。
文章链接:https://doi.org/10.1002/anie.202408473